美国微芯(MICROCHIP)公司是一家知名的半导体制造商,其产品涵盖了广泛的应用领域,包括通信、工业控制、汽车电子等。在这篇文章中,我们将详细介绍美国微芯MIC29302WU电源芯片,探讨其特点、优势以及在电子设备中的应用。

作为一款高性能的电源芯片,MIC29302WU具备多项出色的特征。首先,它采用了先进的制程工艺,确保了卓越的性能和稳定性。其次,它支持宽输入电压范围,使其适用于多种场景,同时具备高效率和低功耗的特性。此外,MIC29302WU还具备过电流保护和过热保护功能,可有效保护电子设备的安全运行。
MIC29302WU电源芯片在各个领域都有广泛的应用。在通信领域,它可用于手机、无线基站等设备的电源管理,提供稳定而高效的电力支持。在工业控制领域,它可以应用于PLC、工业自动化设备等,为这些设备提供可靠的电源输出。而在汽车电子领域,MIC29302WU能够满足汽车电子设备对电源稳定性和可靠性的严格要求。
特点
高电流能力:
-MIC29302:3A
低压降
低接地电流
精确的1%保证公差
极快的瞬态响应
反向蓄电池和“甩负荷”保护
零电流关闭模式(5引脚版本)
错误标志信号输出失控
(5针版本)
还具有较小负载的特点
行业领先的性能规范
固定电压和可调版本
应用
电池供电设备
高效绿色计算机系统
汽车电子
高效线性电源
用于开关电源的高效后调节器
引脚图

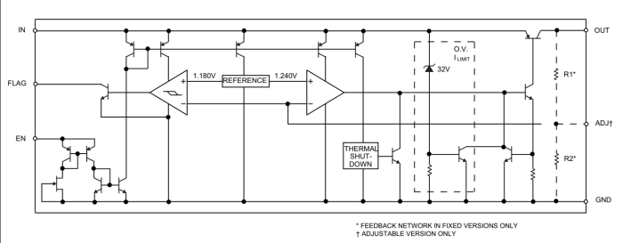
功能方框图
