TI(德州仪器)生产的型号UCC27712DR属于电源芯片栅极驱动IC,是一款620V高侧和低侧栅极驱动器,具有1.8A拉电流、2.8A灌电流能力,专用于驱动功率MOSFET或IGBT。
对于IGBT,建议的VDD工作电压为10V至20V,对于功率MOSFET,建议的VDD工作电压为10V至17V。

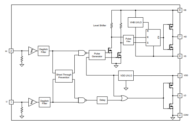
UCC27712DR包含保护功能,在此情况下,当输入保持开路状态时,或当未满足最低输入脉宽规范时,输出保持低位。互锁和死区时间功能可防止两个输出同时打开。此外,该器件可接受宽泛的偏置电源范围并且为 VDD 和 HB 偏置电源提供了 UVLO 保护。
UCC27712DR采用TI先进的高压器件技术,具有强大的驱动器,拥有卓 越的噪声和瞬态抗扰度,包括较大的输入负电压容差、高 dV/dt 容差、开关节点上较宽的负瞬态安全工作区(NTSOA),以及互锁。
UCC27712DR包含一个接地基准通道(LO)和一个悬空通道(HO),后者专用于自举电源或隔离式电源操作。该器件具有快速传播延迟和两个通道之间卓 越的延迟匹配。在 UCC27712DR上,每个通道均由其各自的输入引脚HI和LI控制。
德州仪器UCC27712DR的功能特点
1、MOSFET驱动能力:UCC27712DR具有高功率MOSFET的驱动能力,可实现高效率和高性能的电源转换。
2、低功耗:UCC27712DR具有低工作电流和低静态功耗,可降低系统的能耗。
3、双输出配置:UCC27712DR支持两个输出通道,可用于控制两个不同的二极管或电感。
4、高精度和准确性:该器件具有高精度的电流测量和控制功能,可提供准确的输出。
5、高速开关:UCC27712DR能够实现快速的开关和断开操作,以提高系统的响应速度和效率。
6、保护功能:UCC27712DR内置了多种保护功能,包括输入过压保护、过温保护和短路保护,以确保系统的安全运行。
德州仪器UCC27712DR的中文参数
品牌:TI(德州仪器)
产品分类:栅极驱动IC
封装:SOIC-8
包装:整包装
电压-供电:10V~20V
工作温度:-40°C~125°C(TJ)
安装类型:表面贴装型
基本产品编号:UCC27712
HTSUS:8542.39.0001
驱动配置:半桥
通道类型:独立式
驱动器数:2
栅极类型:IGBT,N沟道,P沟道MOSFET
逻辑电压-VIL,VIH:1.5V,1.6V
电流-峰值输出(灌入,拉出):1.8A,2.8A
上升/下降时间(典型值):16ns,10ns
高压侧电压-最 大值(自举):600V
产品应用:汽车级
德州仪器UCC27712DR的应用领域
UCC27712DR是一款620V高侧和低侧栅极驱动器,其主要应用领域如下:
工业控制和自动化:UCC27712DR可用于用电机、传感器和其他工业设备驱动的工业控制和自动化系统中,提供有效的电源管理和保护功能。
通信和网络设备:UCC27712DR适用于通信和网络设备,如服务器、路由器和交换机等,用于提供高效稳定的电源,以确保设备的正常运行。
汽车电子系统:UCC27712DR可用于汽车电子系统中,如电池管理系统、动力转换装置和电动车充电桩等,以提供高效的电能转换和电源管理。
电力系统:UCC27712DR可用于交流至直流变换器、离散并联电池系统和柜式电源等电力系统中,用于提供高效的电能转换和管理。
可再生能源系统:UCC27712DR适用于可再生能源系统,如太阳能和风能发电系统,用于处理和管理从可再生能源源头产生的电能。
德州仪器UCC27712DR的引脚封装图


德州仪器UCC27712DR的功能方框图
